Previous work
Research highlights of selected publications
Can plants use an "epigenetic toolkit" for adaptation?
How can plants maintain their genomic identity while also responding to the environment? In our opinon article, Hajk-Georg Drost and I propose an "epigenetic toolkit" – a suite of epigenetic regulators that mediate the physiology-epigenome-genome crosstalk for adaptation.
Studying the epigenetic toolkit (and allelic variation in toolkit genes) as an evolvable trait could help predict how different plant species and populations maintain homeostasis – both under short-term stress/nutrient fluctuations and long-term environmental shifts. We identified an initial set of 30+ toolkit genes from literature, but encourage the community to test & expand our model!


Chromatin accessibility and transcriptome changes during the evolution of polyploidy in Arabidopsis arenosa
Polyploid plants arise from whole-genome duplication (WGD) events, which have played important roles in genome evolution across eukaryotes. But how does the cell immediately respond to genome doubling, and how do these responses stablise over evolutionary time?
Here, we found that newly‐formed autopolyploids of A. arenosa show a burst of gene-expression and chromatin changes that further change in evolved natural polyploids, occasionally reverting to their ancestral diploid states.


Epigenomic consequences of knocking out MET1 in 18 A. thaliana accessions
By knocking out the CG-methyltransferase MET1 in multiple natural Arabidopsis thaliana strains, we showed that when CG methylation is broadly erased, the transcriptional responses and chromatin accessibility patterns diverge—suggesting that methylation helps stabilize (“canalize”) gene expression across genetic backgrounds.


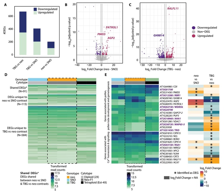
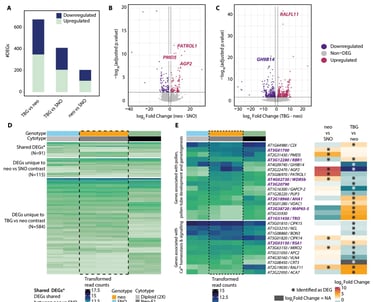
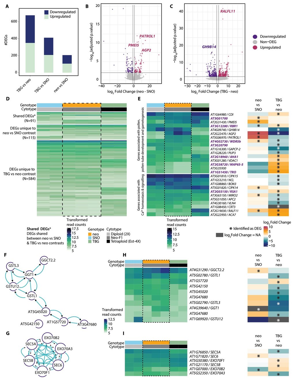
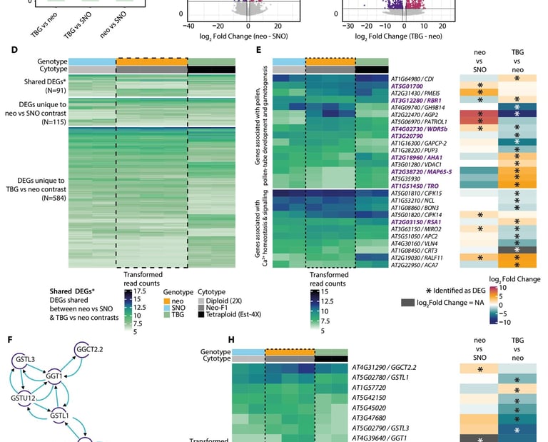
Transcriptomic changes accompanying pollen tube growth defects in neopolyploids
Here, we showed that newly formed polyploid plants of Arabidopsis arenosa suffer infertility because their pollen tubes grow abnormally. Interestingly, two genes carrying genetic variants specific to evolved natural polyploids can rescue these defects. Furthermore, some of these defects can also be explained by expression changes of certain candidate genes involved in pollen tube growth and calcium signalling.




Epigenomic determinants of somatic mutation rate
In this collaborative work, we showed that mutation rates in plants are far from uniform across the genome. In Arabidopsis thaliana, epigenomic and physical features explain over 90% of the variability in where somatic mutations occur, and those patterns closely predict patterns of natural polymorphisms.




How stress facilitates phenotypic innovation and epigenetic diversity
In this opinion article with Hajk-Georg Drost, we explored how stress may not only challenge plants, but also bring opportunities for novel traits by modifying the epigenetic and genetic landscape, both within and across generations.


Origins and functions of plant epialleles
In this review with Anjar Wibowo, we took a deep dive into how epialleles (heritable epigenetic states) arise in plants, how they get established and maintained, and to what extent they regulate gene expression.


Contact
thanvi.srikant@biol.ethz.ch
© Epidiversitylab.org 2025. All rights reserved.
Current affiliation
Plant Evolutionary Genetics Group,
Institute of Molecular Plant Biology,
D-BIOL, ETH Zürich
Plant Ecological Genetics Group,
Institute of Integrative Biology,
D-USYS, ETH Zürich
FUTURE affiliation
